Skip to main content
Ir a la página de inicio de la Comisión Europea (se abrirá en una nueva ventana)
español español
CORDIS - Resultados de investigaciones de la UE
CORDIS

Small-Scale Solar Thermal Combined Cycle

Periodic Reporting for period 3 - POLYPHEM (Small-Scale Solar Thermal Combined Cycle)

Período documentado: 2020-10-01 hasta 2022-08-31

POLYPHEM main objective is to improve the performance of small-scale Concentrated Solar Power (CSP) plants and their flexibility to generate power on demand. A new technology is proposed: a solar-driven combined cycle with integrated thermal energy storage. The outcomes of the project will allow in the short term to reinforce the competitiveness of this new low carbon energy technology, to favour its integration in the medium term in the European energy mix and to contribute to the mitigation of climate change.
The power block considered in POLYPHEM is a combined cycle in the range 40 kW to 2000 kW. The aim is to meet the variable demand of energy of a mini-grid. The baseline technology consists of an air Brayton cycle as top cycle and an Organic Rankine Cycle (ORC) as bottom cycle.
POLYPHEM broadens this technology by driving the top cycle with solar energy through the development of an advanced pressurized air solar receiver and by including an innovative thermal energy storage unit between both cycles. Besides electricity generation, other applications will be considered for future developments, such as heating/cooling of multi-family buildings or water desalination for small communities.
It will implement a prototype system and validate this innovative configuration for power generation in a relevant environment, assess its technical, economic and environmental performances and establish the guidelines for the commercial deployment of this technology in the long term.
WP1 - Ni-based alloy Haynes 230 and Inconel 600 qualified for mechanical testing. Optical characterization of a coating done. Solar receiver designed by CEA & CNRS. Instrumentation defined. Solar Receiver manufactured but unexpected leakage, making the receiver impossible to repair, led to the replacement of the turbine-receiver assembly with a combustor as a heat source (the turbine having already been tested) in order to test the oil loop and storage.
WP2- Tailor-made micro gas-turbine manufactured and tested at KAEFER’s. Combustion chamber replaced by flameless catalytic combustor developed by KAEFER.RHX and PLC designed. Software developed by KAEFER. Organic Rankine Cycle system adapted by ORCAN ENERGY.
WP3- Jarytherm DBT chosen as HTF in the storage loop. HEATEK-RV and HEATEK-RC developed by ARRAELA benchmarked as concrete materials for filler and walls. Storage tank designed and erected on Themis site (Ø:cylinder 2.6m in /Height: 3.2m). Entire thermal storage system specified by CIEMAT. Lab-test of thermocline tank finalised on Microsol-R facilities.
WP4- Plant layout defined. Operation modes and strategies defined. Specifications of sub-components as inputs for the static simulation at design operating conditions. Piping and instrumentation diagram done. Controller under development by KAEFER. Core of controller shaped for the gas-turbine. Frequency converter connects the generator to the electric grid or to a load bank(DC bus) according to the operation mode. Process flow diagram finalized. Detailed engineering of prototype plant and control system are finalized.
WP5- Thermal Storage, adapted Power Block (combustor + RHX + ORC) are installed on Themis site. ORC is not yet commissioned.
WP6- CNRS defined instrumentation of oil circuits and experimental protocols. No experimental data on the whole plant available.
WP7- Fraunhofer ISE finalized virtual model of each components and of the whole prototype plant including performance assessment, dynamic system modelling and techno-economic optimization and Life Cycle Assessment.
WP8- Fraunhofer ISE provided a Market analysis and a benchmark with competing technologies, a roadmap to commercial deployment and a financial model of the technology.
WP9- EURONOVIA created and regularly updated POLYPHEM website, brochure, press kit and Twitter & LinkedIn accounts, created an animated Video presenting the project and a final video showing detailed final results with partners interviews. EURONOVIA participated to international Conferences (SolarPACES, CSP plaza, JNES…), to general public events (ESOF, Sustainable places) and joint actions with other H2020 CSP projects (newsletters &Twitter), they elaborated Knowledge portfolio and KER report enhanced by Horizon Results Booster. POLYPHEM CSP Webinar and Final Infoday were organised online and several scientific papers were published.
Technology Impact objectives: propose a new design for the next generation of small-scale CSP plants, feature a reduced water requirement compared to steam Rankine cycle, provide an optical efficiency of small solar tower system higher than that of any other solar field and offer an extended range of designs by varying the size of the components, each design being optimized for a specific need (power generation, cogeneration, heating/cooling, water desalination).
Economic Impact: The levelized cost of electricity estimated for the POLYPHEM technology developed at the end of the project is 21 c€/kWh in sunny regions (2600 kWh/m2/y). When commercial technology is ready, LCOE is expected to drop down to 16.5 c€/kWh (competitive with the cost of electricity generation in remote areas in Africa, Middle-East or India)
European competitiveness: The project will strengthen competitiveness and growth of European companies already engaged in CSP related activities. The new capacities acquired by the POLYPHEM partners from the private sector (design & construction of components and products of high technology) will allow to address existing markets with elevated added value and to increase their competitiveness. The project will also actively support the business activity of SMEs by opening a new field in which the early movers will have a decisive competitive advantage over potential competitors. The outcomes of the project will create new business opportunities for industries developing products like technical concrete, organic Rankine cycles, high temperature and high performance heat exchangers, insulating materials and thermal processes that compose the innovative POLYPHEM cycle.
Environmental Impact: The POLYPHEM project develops a solar technology for clean power and process heat generation. The main strategic targets of POLYPHEM addressing environmental issues are the following: increase electricity generation based on Concentrated Solar Power (CSP), develop Thermal Energy Storage (TES) systems, supply Green technologies, develop integrated energy solutions, use desalination in order to increase water availability, contribute to sustainable agricultural and food production, and allow environmental savings by reducing CO2 emissions.
Social Impact: The deployment of the POLYPHEM technology in the regions of interest is expected to contribute to the supply of electricity on-demand through mini-grids and to water supply when co-generation is implemented. Local communities who live in isolated and arid regions will therefore benefit from this technology. Employment in Europe and in the regions of interest is also expected to be favoured. The construction of future POLYPHEM plants can create about 1000 jobs which will benefit to SMEs, half of them being located in EU and the rest will be created in the regions of implementation.
Receiver module manufacturing steps (before HIP process, left side) and modules after the HIP step (
POLYPHEM plant layout (3D)
Thermal storage material: Technical concrete HEATEK-RV, selected for tank wall and filler
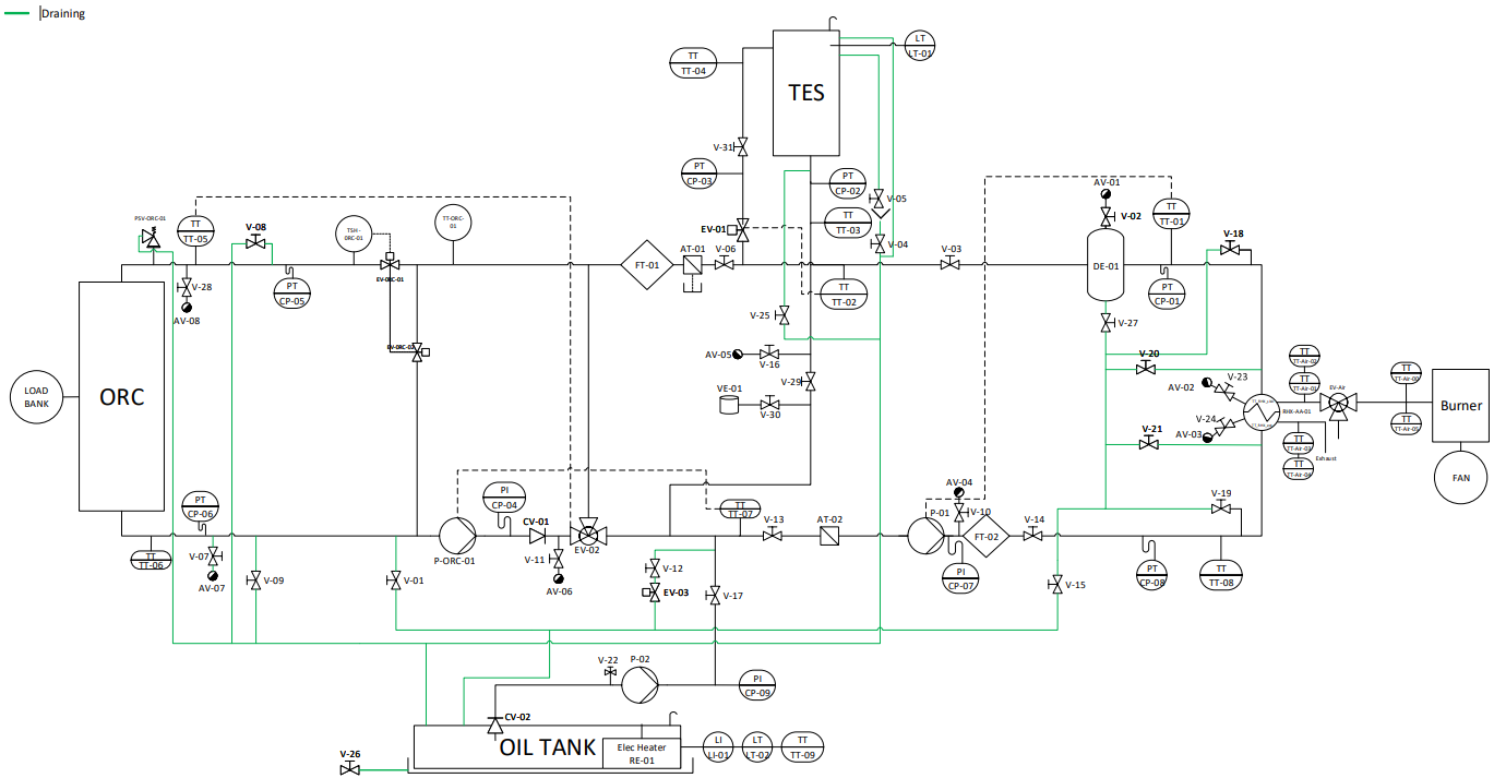
Final version of the P&ID of the POLYPHEM prototype plant
Enclosure of the gas turbine
Recovery Heat Exchanger (with enclosure)
Micro gas turbine for test setup at KAEFER`s facilities in Bremen
Recovery Heat Exchanger (without enclosure)
Turbine with gearbox, lubrication oil system and generator during the pre-tests at KAEFER facilities
Mi folleto 0 0