Skip to main content
Go to the home page of the European Commission (opens in new window)
English English
CORDIS - EU research results
CORDIS

Breast CAncer STratification: understanding the determinants of risk and prognosis of molecular subtypes

Periodic Reporting for period 4 - B-CAST (Breast CAncer STratification: understanding the determinants of risk and prognosis of molecular subtypes)

Reporting period: 2020-03-01 to 2021-02-28

Female breast cancer is the fifth leading cause of death worldwide (685,000 deaths in 2020). However, breast cancer is not one entity; different subtypes have different causes and prognosis, ranging from highly fatal to fully curable.
Specific genetic, environmental and lifestyle factors increase the risk for breast cancer. It has been postulated that these risk factors together giving rise to distinct risk factor profiles increasing risk of particular subtypes of breast cancer. For example, presence of BRCA1 germline mutations predispose individuals to develop triple-negative breast tumours; risk factors such as a high body weight and use of hormones may also predispose to specific breast cancer subtypes.
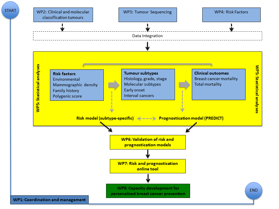
B-CAST is the acronym for Breast Cancer Stratification, referring to the different subtypes of breast cancer and the need for further individualization or stratification of breast cancer prevention and treatment. In this project we aimed to better understand breast cancer risk profiles by combining genetic and lifestyle information, and linking these with prognosis. We also aimed to pioneer the development of subtype specific risk prediction models and improve an existing prognostication tool. This can enable more precise identification of women who would benefit from existing prevention and treatment strategies
Our approach:
We exploited and built upon existing resources, infrastructure and collaborations that had been established through the Breast Cancer Association Consortium (BCAC).
Expanded the number of breast cancer patients from ~100,000 to ~226,000 (from 107 studies worldwide).
Collected more complete and in-depth clinical and risk factor information.
Further developed the novel STRATUS algorithm to determine breast density based on mammograms.
Characterized over 25,000 tumours embedded in Tissue Micro Arrays using 15 different immunohistochemical markers.
Established an image management system including transfer, harmonization, and archiving of over 600,000 images.
Extracted DNA and RNA of 10,000 breast tumours.
Developed a breast cancer sequencing panel, including 323 genes, which we applied to the DNA from 10,000 tumours.
For the scientific community, B-CAST has delivered >50 peer-reviewed publications together with BCAC to date, and several others are in the pipeline. Selected important results of our 5 objectives of B-CAST are listed below:
1. We showed that non-genetic breast cancer risk factors including reproductive history, lifestyle, mammographic breast density act independently of genetic risk factors, which is highly important for the development of breast cancer risk models, and prediction tools. We also showed that genetic and non-genetic factors have differential associations with oestrogen-receptor positive and negative tumours.
2. We showed that non-genetic risk factors that affect survival, e.g. time since pregnancy, body mass index, act similarly among tumour subtypes.
3. We worked on the development of three risk modules (BOADICEA, iCARE, KARMA) and one prognostication model (PREDICT); most important was the validation of the updated BOADICEA model.
4. We implemented these models into online tools for risk prediction and prognostication. The BOADICEA model was implemented in the CanRisk tool (https://canrisk.org/(opens in new window)). We successful CE marked CanRisk, making it the only CE marked breast cancer risk tool available in the public domain. We translated CanRisk in Spanish, German, French, and Dutch; Italian and Portuguese versions will be made available soon. For breast cancer prognostication, the PREDICT model (now with an extended endocrine therapy option) is also available in the public domain in English, French and Spanish; a Dutch version will be made available soon (https://breast.predict.nhs.uk/(opens in new window)). Both models are used extensively worldwide.
5. We raised awareness, i.e. promoted the development and integration of personalized breast cancer prevention within national public health programmes. For the public and policy makers, we published two policy and a workshop report and published an explainer and animation on breast cancer risk models and tools targeting a wider scientific and lay audience.
We disseminated our results in open symposia such as a kick-off meeting in September 2015 and the closing symposium ‘Breast Cancer Risk and Prognostication - Germline and Tumour Genetics’ in February 2021. Both events were delivered together with BRIDGES; the online closing symposium was attended by ~200 participants each day consisting of both established and junior researchers from Europe, UK, USA and other countries. We also co-organized the ENVISION Meeting in 2020 together with other Horizon2020 projects working on breast cancer. This led to the position statement ‘Personalised early detection and prevention of breast cancer: ENVISION Network Consensus Statement’ in Nature Reviews Clinical Oncology.
B-CAST was featured with BRIDGES in the Impact Series which is an open access science magazine disseminating valuable scientific research to key stakeholders in science and society. The workshop report was covered by CORDIS and translated in 6 languages CORDIS News and our paper on BOADICEA - the comprehensive risk prediction model, received national and international media coverage.
B-CAST has helped established an unprecedented comprehensive data source for breast cancer research in Europe including clinical and germline genetic data of over 200,000 female breast cancer patients, and detailed and comprehensive risk factor, tumour, treatment and follow-up information for large subsets. Molecular profiling by immunohistochemical staining and DNA sequencing of breast cancers on this scale, and integrating these with germline genetics, including novel germline genetic data generate by BRIDGES, and non-genetic factors, had not been previously attempted. The unique data resource now managed under the BCAC umbrella provides excellent opportunities for future research on breast cancer prevention, diagnosis and prognostication, including deep learning. Continued support for sustaining these valuable resources and infrastructure developed during the tenure of the projects will be needed.
The research findings in B-CAST progressed the field of the aetiology - understanding the risk factors and mechanisms – of breast cancer risk and prognosis. The added value of two complimentary projects like B-CAST and BRIDGES funded together, was shown through the successful development of the CanRisk tool, combining the different components of both projects while striving for the same end goal.
The most salient and tangible societal impact is the development of risk and prognostication models and online tools with direct clinical application for patients and women at risk in the EU and beyond. Translating these tools in each language and implementing it in a national context is a time-consuming and challenging task, dependent also on the existing health care structure in each country. The EU can play a strong facilitating role here by adopting these recommendations and urging member-states to implement them. We foresee that our findings will be translated in clinical practice in the next 5-10 years. This would enable tailoring screening programmes based on individual characteristics, which could in turn improve their cost-effectiveness in reducing mortality from breast cancer within the EU.
B-CAST_Our Output
B-CAST overview results, dissemination and synergy with BRIDGES
B-CAST_Our Impact
Use of PREDICT
Use of CanRisk
Flow chart work packages
B-CAST_Our Approach
My booklet 0 0