Skip to main content
Przejdź do strony domowej Komisji Europejskiej (odnośnik otworzy się w nowym oknie)
polski polski
CORDIS - Wyniki badań wspieranych przez UE
CORDIS

MIBIREM – Toolbox for Microbiome based Remediation

Periodic Reporting for period 1 - MIBIREM (MIBIREM – Toolbox for Microbiome based Remediation)

Okres sprawozdawczy: 2022-10-01 do 2024-03-31

The aim of MIBIREM is to develop tools that enable cleaning of contaminated soil and groundwater by microbiomes. Due to industrial and commercial activities, in many sites toxic chemicals were released into the environment, leading to contaminations of soil and groundwater. Some of these chemicals are very persistent and stay in place for decades and even centuries, if no remediation measures are taken. In Europe there are about 324,000 severely contaminated sites that require urgent clean-up. In principle biological, chemical and physical remediation technologies are available. Among these biological methods, like the use of microorganisms, have the advantage of being cost-effective and eco-friendly to remediate sites polluted with organic contaminants: no net water extraction, no extensive on-site treatment plants, no waste and no transport to and treatment by an off-site soil cleaner are required. The key for development and application of microbial remediation technologies are identification of strains and microbial communities (microbiomes) that are able to use the contaminants as sources of energy and/or nutrients. A full degradation of organic contaminants in the environment requires the interplay of several microbes, similar to digestion of food in the gut. The isolation and characterisation and conservation of such microbiomes that can degrade organic contaminants is the aim of MIBIREM. For this purpose three use-cases were defined each containing one group of contaminants: Petroleum Hydrocarbons (PHC), Hexachlorocyclohexane (HCH) and Cyanides. These three groups of substances can be found at many contaminated sites across Europe and cause risks for humans and the ecosystem. The toolbox developed in MIBIREM for these three use-cases can be later applied to develop microbiome-based remediation technologies for other contaminants and for related applications like wastewater treatment and other bio-based innovations. The 6 objectives of MIBIREM are: Objective 1 “Make sample taking & treatment, site selection & access, and data management easy and comparable through harmonised methods and protocols”; Objective 2 “Get access to highly active degraders in the microbiome by identifying, analysing, isolating and cultivating them”; Objective 3 “Facilitate public access to bioremediation bacteria and microbiomes, and their genomic information and metadata by sequencing and publicly depositing them”; Objective 4 “Support decisions, if and how to apply bioremediation through an IT modelling tool that integrates microbiological, chemical, hydrological and physical data and processes”; Objective 5 “Bring microbiomes into application after demonstrating their safety, by analysing at large scale their degradation efficiency, scale-up production and processes, and finally perform field tests”; Objective 6: “Ensure that the MIBIREM TOOLBOX – the microbiome and bioremediation tools developed and applied in MIBIREM - fulfils regulatory requirements and addresses market needs”.
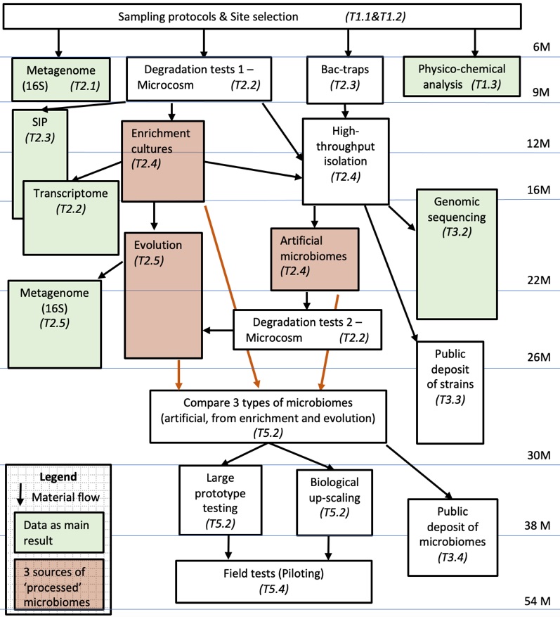
In WP1, covered by Objective 1, a first version of a handbook for harmonisation of sampling, sample treatment and storage was developed; a sampling campaign was performed on 13 contaminated sites, including physico-chemical analyses of soil, sediment and groundwater samples from these sites. The first DMP was established, and a project repository for storing and sharing data within the consortium. Standard data formats for data produced during the project, and a sample naming strategy for project specific field and laboratory samples were established. In WP2, covered by Objective 2, first amplicon sequencing microbiome datasets, first pure bacterial isolates and enrichment cultures for high-throughput isolation were all established. Soil Bacterial Traps with good efficiency to trap PHC and HCH-degrading bacteria were designed. One strain capable of degrading HCH was isolated, and 15 HCH degrading microbiomes were enriched. 7 PAH degrading microbiomes were also enriched. qPCR primers and validated qPCR conditions to target and quantify alkB, CytP450, LinA and LinB genes were designed. Over a six-month period, which is typical for Adaptive Laboratory Evolution (ALE) processes, the continuous culture of a HCH-degrading consortium in Genemats was successfully sustained. In WP3, covered by Objective 3, 14 different preservation regimes and 3 sets of quality control parameters for the preservation of consortia were established. Flow cytometry data for 3 time points in the preservation experiment on a PHC consortium were collected, and 10 pure cultures of PHC-degrading bacteria from PHC SENSA sample for whole genome sequencing were selected. In WP4, covered by Objective 4, a GitHub Organiziation for prediction tool called MiBiPreT was set up. The structure of the prediction tool was designed, and field data for test of the tool during development phase was collected. Sub-modules, i.e. on data handling, data analysis (natural attenuation screening, isotope analysis, metabolite analysis) and data visualisation (isotope plots, multi-variate statistical plots) were implemented. The design and preliminary setup of chemical modelling repository was performed. In WP5, covered by Objective 5, partners agreed on risk classification according to the DSMZ classification. In WP6, covered by Objective 6, the regulatory review for application of microbes in the environment at national & European level was launched.
Promising isolates were found degrading PHC, which are currently being selected for whole genome sequencing, and then companies can select the strains for commercialisation and/or field tests in MIBIREM. Promising microbiomes were isolated also for the degradation of HCH isomers that will be analysed by whole genome sequencing to infer the organisation of genes of interest in the genomes of the different microbial strains composing the degrading microbiome, to establish a robust protocol of bioaugmentation by, and not exclusively, the design of a synthetic microbiome. The prediction tool is set up in the frame of a GitHub Organiziation following the latest standards of research software design and management, including FAIR principles. Such a (public) python tool does not yet exist and has the potential to be broadly used in research and industry for bioremediation data analysis and modelling. The establishment and evaluation of 14 different preservation conditions for long-term preservation of microbiomes, as well as the obtained flow cytometry data for three time points in the preservation experiment, will contribute to quality control standards for long-term preservation of bioremediation microbiomes and consortia. Such quality control standards do not yet exist and have the potential to be broadly used in bioremediation research in both academia and industry.
: The MIBIREM TOOLBOX combining services (blue) & protocols & resources (green)
MIBIREM approach for microbiome analysis & bioremediation application development
Moja broszura 0 0