Skip to main content
Przejdź do strony domowej Komisji Europejskiej (odnośnik otworzy się w nowym oknie)
polski polski
CORDIS - Wyniki badań wspieranych przez UE
CORDIS

Developing on line tools to monitor, control and mitigate GHG emissions in WWTPs

Periodic Reporting for period 2 - C-FOOT-CTRL (Developing on line tools to monitor, control and mitigate GHG emissions in WWTPs)

Okres sprawozdawczy: 2017-04-01 do 2019-03-31

Anthropogenic activities and particularly the combustion of fossil fuels, are causing an increase in greenhouse gas (GHG) emissions. Research focusing on the development of strategies to reduce the carbon footprint of different processes is valuable. Wastewater treatment plants (WWTPs) are a significant anthropogenic source of GHG emissions; these include including carbon dioxide (CO2), methane (CH4) and nitrous oxide (N2O), with the last two causing 25 and 265 times more harm than CO2 in a 100-year period, respectively. Emissions are generated directly from various stages of a WWTP (on-site) or indirectly from the net power and chemical consumption, the treated effluent disposal and sewage sludge management. WWTPs are the biggest single energy consumers of municipalities with a share of 20% of the total energy consumption. More importantly, N2O in terms of CO2 equivalent corresponds to 7.9% of the total anthropogenic GHG emissions; the N2O production from WWTPs contributes by 3.2% to the total estimated anthropogenic N2O emissions globally.

New tools are required to determine/predict the carbon footprint of WWTPs in a reliable and effective manner. Different designs and/or operational conditions can play a significant role in the production of GHG emissions causing a significant variability among the plants. Hence, there has been an increasing interest of comprehensive process and mechanistic models that estimate dynamic GHG emissions. On the other hand, modelling results are not always validated with real data and have a high degree of uncertainty. C-FOOT-CTRL will overcome these obstacles by developing an innovative software tool for online monitoring, control and mitigation of GHG emissions in WWTPs.

The social impact of the project is considered to be significant since the project contributes towards the decrease of GHG emissions in WWTPs and will thus mitigate climate change. Furthermore, the application of such a tool will aid the every-day operation of WWTPs decreasing the adverse environmental impact of WWTPs and their impact to the communities.

The C-FOOT-CTRL project aims to develop, test and validate a novel tool that will be able to accurately predict and record CO2, CH4 and N2O emissions during the different treatment processes of WWTPs. The development of such a tool is important since it will be able to (i) predict the occurrence of GHG emissions, (ii) track the emissions at the moment of occurrence, (iii) immediately apply measures to reduce GHG contaminants and to (iv) link the GHG emissions with a particular activity in the plant. The GHG emissions monitoring and control system will be an innovative and flexible system for monitoring and ‘supervising’ activities aiming to reduce GHG emissions during the operation of WWTPs.
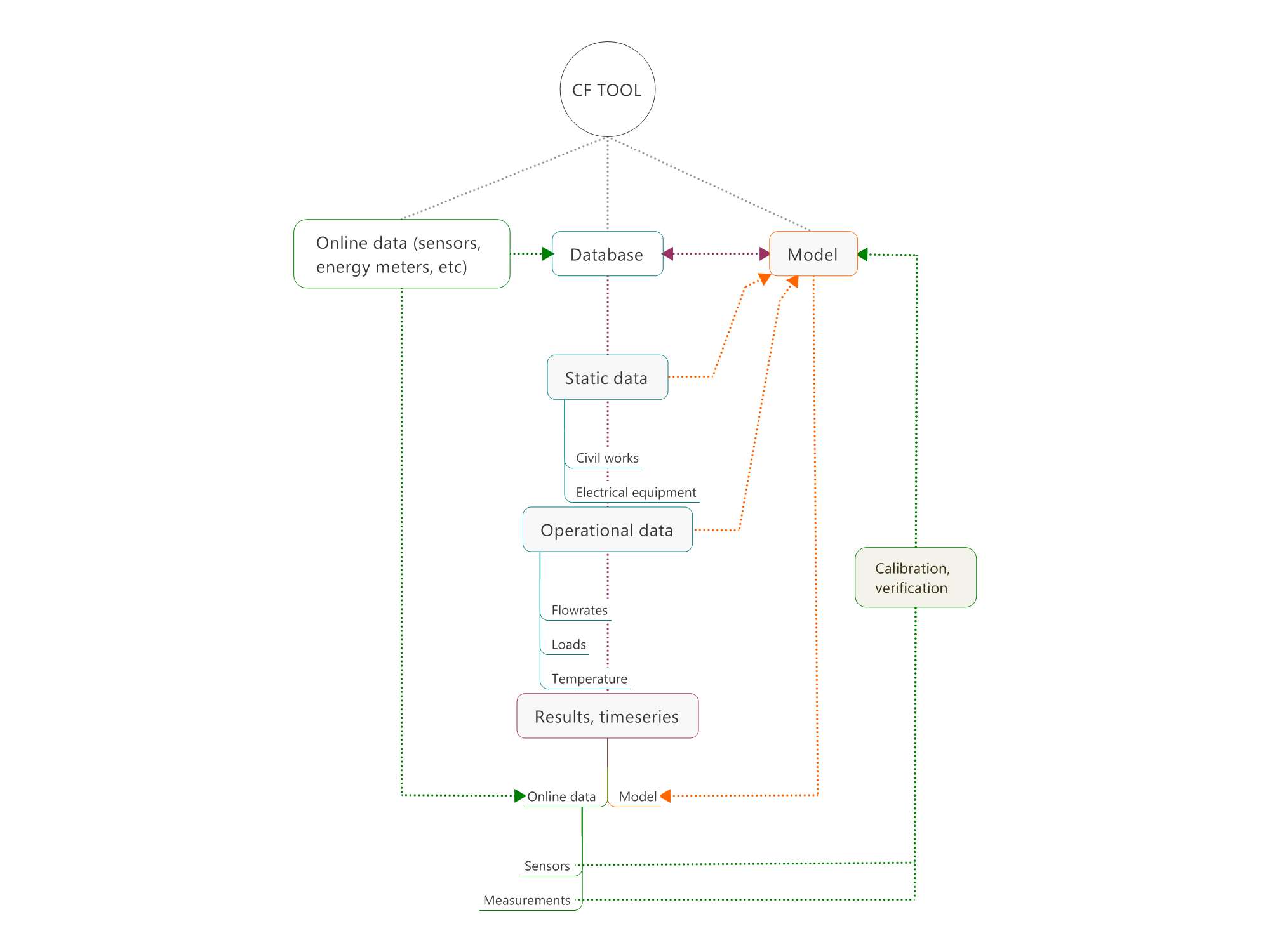
The C-FOOT-CTRL project is implemented in 9 WPs. NTUA is the project coordinator. Initially the architecture of the tool was developed. The C-FOOT-CTRL tool includes three basic components; the database, the online measurements and the dynamic model. The database of the tool was developed to have a user-friendly interface. It is basically the part of the tool which allows data generated from the online measurements and the dynamic model to be stored. It includes four different databases: the input database, the online sensors database, the characterization factors database and the output database. Following this, the dynamic model for carbon footprint estimation was successfully developed. The model is to be able to determine CO2, CH4 and N2O under dynamic conditions. This is particularly important in order to allow the plant operators to implement real time mitigation measures on the spot. The model is able to determine the carbon footprint for each individual stage of the WWTP either on steady-state or dynamic loading conditions depending on the input data from the database.

The dynamic conditions refer to the temporal variations of temperature, wastewater flow rates and loads entering the WWTP. The third component of the C-FOOT-CTRL tool is the online monitoring system. Within the project, a novel gas analyser was developed in order to be able to monitor online the GHG emissions. Particular emphasis has been given to the online N2O measurement so that the developed online gas analyser is able to accurately quantify the N2O concentration. The databases, the dynamic model for the online determination of the carbon footprint, the online sensors and the associated monitoring system were integrated in a robust carbon footprint estimation tool for municipal WWTPs. The original FORTRAN written algorithms for calculations were translated into National instrument LabVIEW package 2017 and C format. A user interface to communicate the result of the system monitoring and integration for operators was designed and, then, tested, debugged and validated at the lab and onsite. The tool was applied in two different WWTPs in Greece and the UK in order to determine the carbon footprint of the different processes.

Several dissemination and communication activities have been implemented; project logo, twitter account (@CFootCtrl), website (www.cfootcontrol.gr) leaflets and brochures (>400 have been developed and distributed to targeted stakeholders), 1 e-newsletter (has been developed and sent to > 800 targeted emails), presentation in 5 International Conferences, 1 scientific paper has been published and another 1 has been submitted, 2 press releases have taken place, 1 in the UK and 1 in Greece.
The C-FOOT-CTRL project develops a novel software tool which will be able to determine the carbon footprint in WWTPs. The tool integrates offline and online data, suitable data bases and models as well as an accurate online measuring instrument of GHGs in order to determine the carbon footprint of the plant. Such a tool is currently missing from the market and will aid WWTP operators in decreasing the energy consumption and the direct GHG emissions of their plants. The dynamic models which are developed have considerable innovation since they are developed to calculate GHG emissions.
A series of mitigation strategies of GHG emission and studies on the effects of their implementation have been developed by the use of the C-FOOT-CTRL tool. By using these strategies C-FOOT-CTRL promotes awareness by combining data and practices across multiple disciplines, to enable
integration.

Moreover, C-FOOT-CTRL aspires to raise awareness and social acceptance by informing and educating end users and therefore, gaining environmental consciousness and a preference for environmentally friendly technologies. This project will encourage end users to increase efforts and place new technologies at the heart of their innovation strategies based on the analysis of medium-long benefits for companies, sectors and nations. Already dissemination actions to targeted stakeholders have been implemented.

The carbon footprint of a WWTP combines GHGs emitted directly from sewage treatment and GHGs emitted indirectly from the energy used to power the plant. The new software will help operators reduce both types of GHGs alongside its energy consumption. Lower energy consumption translates to lower cost for sewage purification. Water customers are charged for both the fresh water they use and the cost of foul water management. By decreasing the foul water treatment cost, the software tool will allow decreases in water utility bills.
figure-2.png
figure-1.jpg
Moja broszura 0 0