Skip to main content
Przejdź do strony domowej Komisji Europejskiej (odnośnik otworzy się w nowym oknie)
polski polski
CORDIS - Wyniki badań wspieranych przez UE
CORDIS

Unraveling novel Familial Breast Cancer (FBC) predisposition genes.

Periodic Reporting for period 1 - FBC predisposition (Unraveling novel Familial Breast Cancer (FBC) predisposition genes.)

Okres sprawozdawczy: 2020-05-01 do 2022-04-30

Inherited predisposition syndromes (familial) are expected to account for up to 15% of breast cancers (Yamauchi & Takei, 2018),(Amaral et al., 2019). About 50% of the FBC predisposition genes remain unknown so far. Thus, my overarching goal of this project is to identify and unravel the function of novel putative FBC predisposition genes (Illustrated in Figure 1A). Currently, patients with suspected FBC are subjected to panel testing with known causal genes such as BRCA1/2. The gradual implementation of next generation sequencing in clinical settings is expected to provide a basis for identifying additional FBC predisposition genes. However, current technology is not enough to provide precise risk estimates for almost all developing FBC genes. This is because of the extensive locus heterogeneity within the genes and functional data at the gene and variant levels are missing. This creates challenges for the present cancer risk management and decision-making concerning patients and their families. It is incredibly difficult to gather reliable information regarding the pathogenic relevance of mutations in other novel FBC genes from patient cohorts because they are thought to be rare mutations. Therefore, in this line of thinking, we aimed to utilize clinical data, conduct gene and variant functional analyses and subsequently translate lab findings back to clinic. In this project, we proposed that the functional assays could serve as a novel tool for assessing variant's pathogenic potential. In order to advance current risk-assessment tools, my host lab developed a High-Throughput (HT) phenotype screening strategy to investigate novel FBC predisposition genes with the focus on genome maintenance pathways, as their dysfunction frequently underlie FBC. Notably, these newly identified genes are likely to be attractive targets for development of therapeutic drugs, since they play major role in DNA repair and support genome integrity. In collaboration with Dr. Finn Cilius Nielsen’s team (the major clinical unit at Rigshospitalet, in Copenhagen) we have carried out whole exome sequencing (WES) on genomic DNA purified from blood samples from 135 BRCA1/2 mutation-negative breast cancer patients of age less than 35 years. The age factor is crucial because early-onset breast cancer is highly indicative of FBC predispositions. By referring to exome sequencing data, 152 genes with so far no described DDR role were identified and they were enrolled for HT phenotype screen. The HT genome instability screening was performed to score phospho-histone H2A family member X (γ-H2AX, a marker for DNA damage), micronuclei formation (a marker for genomic stress) and Poly-(ADP-ribose) polymerase inhibitor (PARPi) sensitivity (Illustrated in Figure1B).
To utilize this preliminary clinical and phenotypic data, we focused on following specific objectives:
1. Ranking of novel FBC predisposition genes (hits) from HT-phenotypic screen
2. Elucidation of the molecular function of novel FBC predisposition gene(s) in genome maintenance (with the focus on BRCA1/2-like phenotypes)
3. Unravelling the role of the FBC candidate genes in somatic mouse models.
Hypothesis:
Loss of function mutations in FBC genes leads to tumour development through increased genome instability.

Research methodology and approach
WP1: Objective 1 - Ranking of novel FBC predisposition gene hits from HT-screen .
Outcome: WP1 has provided me a list of genes to be tested for clinically relevant breast cancer-associated germline variants by targeted sequencing in additional cohort of 1000 BC patients.

WP2: Objective 2 - Elucidation of the molecular function of novel FBC predisposition gene(s) in genome maintenance (with the focus on BRCA1/2-like phenotypes)
Task 2.1: Validation of novel screen hits-
Our unbiased analysis identified at least 6 genes of interest that scored highly in genome instability phenotypic assays, thus indicating feasibility. For my project, I selected MYH4 (Myosin heavy chain-4) for further functional characterization. The rationale behind choosing this factor was: 1. Found mutated in Danish breast cancer cohort, 2. Not studied for its cancer relevance before, 3. Scored high in all validation assays.

Results:
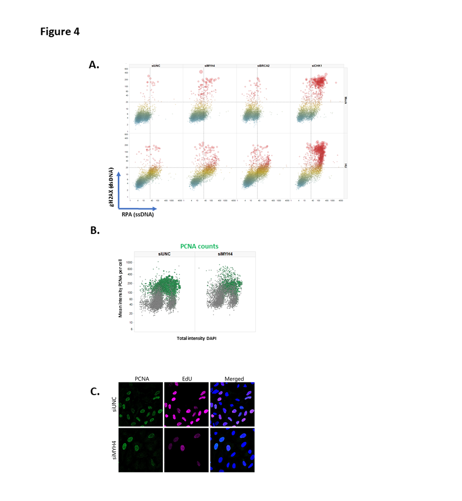
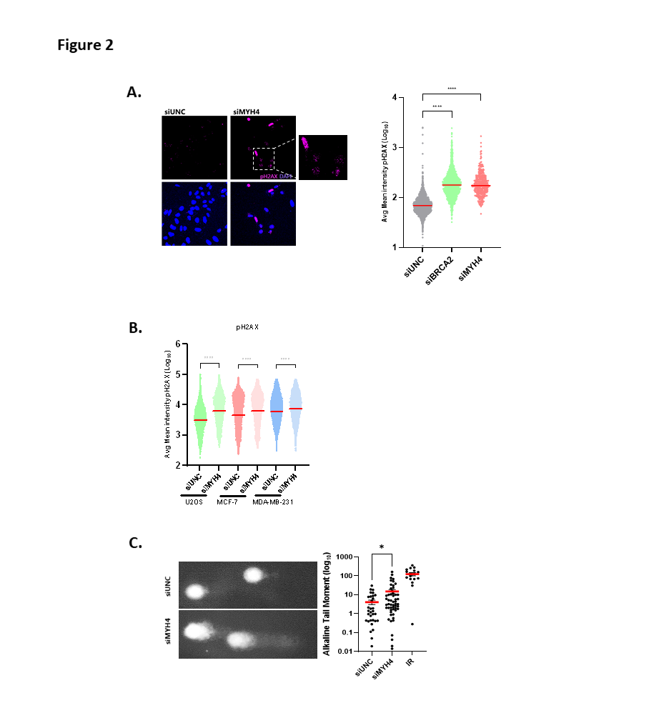
1. MYH4 depletion leads to induction of DNA damage
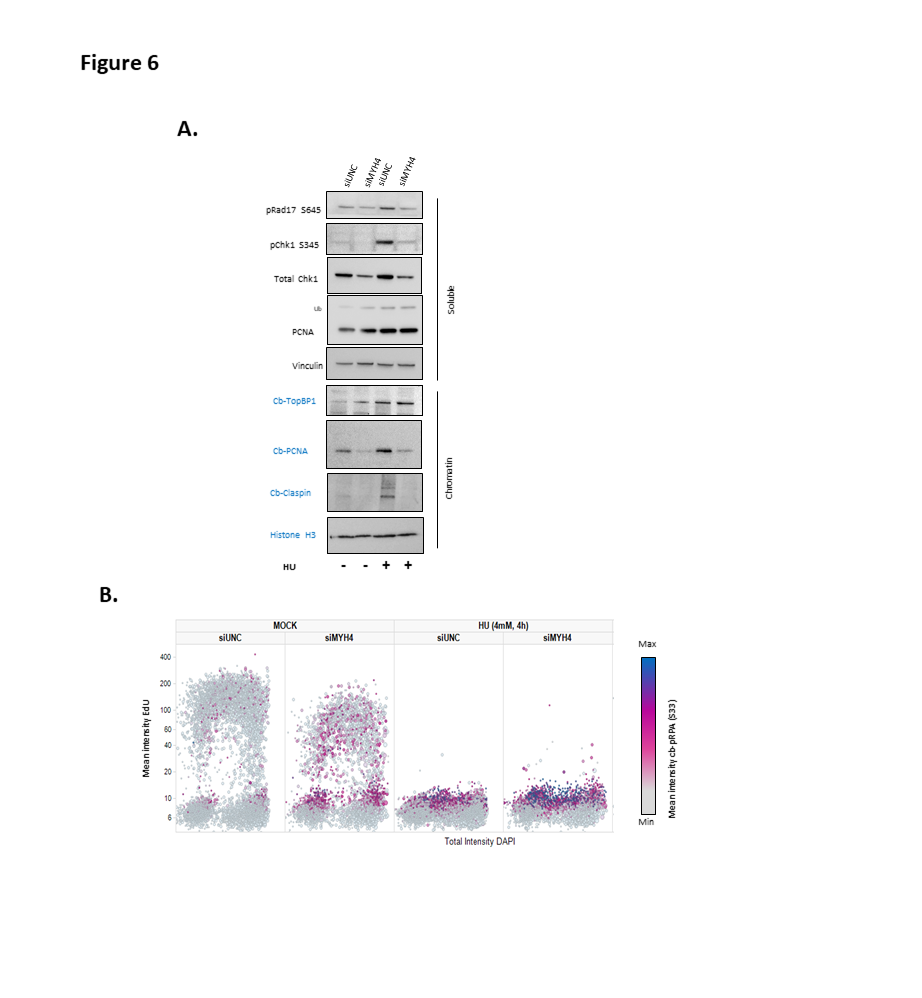
2. MYH4 is required for facilitating faithful replication
3. MYH4 is required for maintaining fork speed
4. MYH4 regulates ATR-checkpoint signalling activity

WP3: Objective 3 - Unravelling the role of the FBC candidate genes in somatic mouse models
We successfully designed and cloned sgRNAs for the breast cancer candidate susceptibility gene Myh4, with the goal of blunt loss of their function. LV-Cre+sgRNA were produced for MYH4 gene. Myh4 recently started to develop tumours and have not yet being analysed.
Future perspectives:
We will also perform therapeutic response studies to determine if the resulting mammary tumours are sensitive to cisplatin and the PARP inhibitor olaparib. This approach will provide critical validation of whether the identified mutations are involved in breast cancer development and therapy sensitivity. Moreover, the developed mice will be important models for further mechanistic and treatment studies.
Progress beyond the state of the art:
The targeted sequencing (WP1) in Danish breast cancer cohort (n=1000) has identified additional 15 rare, breast cancer associated variants in MYH4 gene. These variants are being tested for their pathogenicity with the help of CRISPR-Cas9 technique recently developed in our lab, as described in Niu et al, Nature genetics, 2022. This technique will allow me to accurately analyze the pathogenic and benign variants in MYH4.
Impact of project:
This project will broaden perspectives in the areas of FBC and genome maintenance through the identification of new genetic variants predisposing to breast cancer. A greater understanding of predisposing mutations will benefit FBC families by enhancing diagnostic and prognostic information as well as genetic counseling. Importantly, since BRCA1/BRCA2 deficient tumors respond to targeted therapies like PARP inhibitors, it will create new avenues for therapeutic interventions.
MYH4 depletion leads to induction of DNA damage in U2OS cells
MYH4 complementation blocks DNA damage accumulation
MYH4 variants display adverse effect on cell survival
MYH4 is required for maintaining fork speed
A layout of project
Different myosins display synergistic effect on cell survival
MYH4 is required for facilitating faithful replication
MYH4 regulates Checkpoint kinase activity
Moja broszura 0 0